业务介绍

太阳成集团tyc122ccvip受太阳成集团tyc122ccvip期货有限公司委托为太阳成集团tyc122ccvip期货介绍客户参与期货交易,并提供以下服务:

1、协助办理开户手续

2、为客户提供行情信息、交易设备

3、中国证监会规定的其他服务

交易结算结果查询方式:http://www.cfmmc.com

期货IB业务投诉渠道信息:0731-88590966

业务指南

开户流程

公司具有期货IB业务资格的营业部可通过营业现场和互联网方式受理合格投资者期货账户开户申请,协助太阳成集团tyc122ccvip期货办理开户手续。

入金流程

客户入金方式:

1、通过银期转账方式转入客户期货保证金账户;

2、通过银行柜台或网上银行转入期货公司账户,由客户提供银行回单并经期货公司财务部确认后转入客户期货保证金账户。

出金流程

客户出金方式:

1、通过银期转账方式转出资金;

2、客户填写提款单提交至期货公司财务部,完成审核后资金转入客户指定银行账户。

保证金存管及交易结果查询

期货公司保证金账户信息及期货交易结算结果查询方式请查看具体流程

1、通过银期转账方式转出资金;

2、客户填写提款单提交至期货公司财务部,完成审核后资金转入客户指定银行账户。

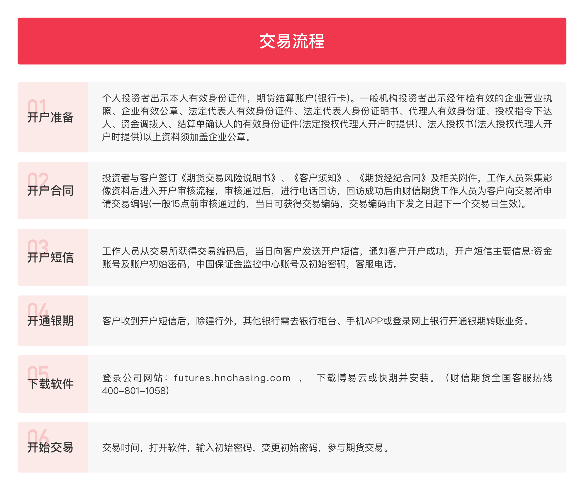
交易流程

交易流程:

1、开户准备:提供个人、机构相关有效证件,签署协议办理开户。

2、开通银期:开户后前往银行柜台或银行手机APP开通银期转账业务。

3、下载软件:下载财富期权神器、财富期权神器PC版进行交易。

信息公示

人员信息

期货从业人员查询网址:中国期货业协会  https://www.cfachina.org/informationpublicity/publicityofemployees

太阳成集团tyc122ccvip从事期货介绍业务的管理人员和业务人员的名单:/main/aboutUs/xxgs/index.html

客户须知及风险揭示

期货交易风险说明书 期货交易客户须知

期货普通交易者分类标准

尊敬的交易者:

根据《中华人民共和国期货和衍生品法》《期货交易管理条例》《证券期货投资者适当性管理办法》、《期货经营机构交易者适当性管理实施细则》要求,我公司将交易者分为普通交易者和专业交易者,并进行差异化适当性管理。

我公司将普通交易者按其风险承受能力划分为五类,由低至高分别为C1(含风险承受能力最低类别)、C2、C3、C4、C5类。不同类别的交易者可以购买或接受不同风险等级的产品或服务。

您如果被认定为普通交易者,我公司将根据您填写的《普通交易者风险承受能力问卷》(自然人、法人)的得分情况进行分类及适当性匹配管理。具体标准见下表:

交易者分类 评估分值 可购买或接受风险等级的产品或服务
c1(保守型) 15分以下 R1
C2(谨慎型) 15-30分 R1、R2
C3(稳健型) 31-60分 R1、R2、R3
C4(积极型) 61-80分 R1、R2、R3、R4
C5(激进型) 81-100分 R1、R2、R3、R4、R5

备注:R1至R5根据中国期货业协会最新发布的期货行业产品或服务风险等级名录确定。

您应综合考虑自身风险承受能力与我公司的适当性匹配意见,独立做出投资决策并承担投资风险。我公司提出的适当性匹配意见不表明对产品或者服务的风险和收益做出实质性判断或者保证。我公司履行交易者适当性职责不能取代交易者的投资判断,不会降低产品或者服务的固有风险,也不会影响其依法应当承担的投资风险、履约责任以及费用。

禁止行为

太阳成集团tyc122ccvip为太阳成集团tyc122ccvip期货介绍客户时,应当向客户明示其与期货公司的介绍业务委托关系,解释期货交易的方式、流程及风险,不得作获利保证、共担风险等承诺,不得虚假宣传,误导客户;不得代理客户进行期货交易、结算或者交割,不得代期货公司、客户收付期货保证金,不得利用证券资金账户为客户存取、划转期货保证金;不得代客户下达交易指令,不得利用客户的交易编码、资金账号或者期货结算账户进行期货交易,不得代客户接收、保管或者修改交易密码;不得直接或者间接为客户从事期货交易提供融资或者担保。